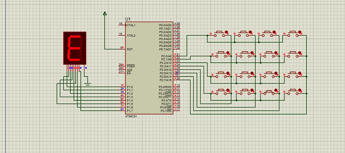
51单片机矩4X4阵键盘的第一排按键没反应。
1、P3口是准双向IO口(注意与双向IO口的区别),它 的硬件结构决定着,读取之前先写1,再读取,读取的结果才可能是正确的,你可以区域查查书。(2)4X4 矩阵键盘的8根线直接连在IO上,而独立按键有一根线固定是接地的,这就意味着必须采取扫面或者线反转的方法。

2、x4矩阵键盘的核心工作原理是通过行列交叉扫描检测按键状态,具体机制如下:核心原理在4x4矩阵键盘中,4条行线(Row)与4条列线(Column)交叉排列形成16个交叉点,每个交叉点通过一个独立按键连接。
3、在设计一个4X4矩阵键盘程序时,我们可以利用AVR atmega16单片机来实现。具体来说,可以在P0.0、P0.P0.2和P0.3这四个I/O口上分别连接四个按键,而在P0.P0.P0.6和P0.7这四个I/O口上,我们则可以将它们与前面四个口线上的按键进行交叉连接。
4x4矩阵键盘的工作原理是什么?
1、x4矩阵键盘的核心工作原理是通过行列交叉扫描检测按键状态,具体机制如下:核心原理在4x4矩阵键盘中,4条行线(Row)与4条列线(Column)交叉排列形成16个交叉点,每个交叉点通过一个独立按键连接。
2、x4矩阵键盘的工作原理是在矩阵式键盘中,每条水平线和垂直线在交叉处不直接连通,而是通过一个按键加以连接。当按键没有按下时,所有的输入端都是高电平,代表无键按下。行线输出是低电平,一旦有键按下,则输入线就会被拉低,通过读入输入线的状态就可得知是否有键被按下。
3、你要明白矩阵键盘的原理:分四个输出和四个输入,比如把行当作输出,列当作输入,然后输出的先给其中的一行低电平,再判断对应行是否有按键,是哪一个按键,然后换另外一行。。
4x4矩阵键盘的工作原理是什么
1、x4矩阵键盘的核心工作原理是通过行列交叉扫描检测按键状态,具体机制如下:核心原理在4x4矩阵键盘中,4条行线(Row)与4条列线(Column)交叉排列形成16个交叉点,每个交叉点通过一个独立按键连接。
2、x4矩阵键盘的工作原理是在矩阵式键盘中,每条水平线和垂直线在交叉处不直接连通,而是通过一个按键加以连接。当按键没有按下时,所有的输入端都是高电平,代表无键按下。行线输出是低电平,一旦有键按下,则输入线就会被拉低,通过读入输入线的状态就可得知是否有键被按下。
本文来自作者[云螺]投稿,不代表智慧安全立场,如若转载,请注明出处:https://cacnc.com.cn/xwdt/202512-793.html
评论列表(3条)
我是智慧安全的签约作者“云螺”!
希望本篇文章《4x4矩阵键盘,4X4矩阵键盘电路实现的原理是》能对你有所帮助!
本文概览:51单片机矩4X4阵键盘的第一排按键没反应。 1、P3口是准双向IO口(注意与双向IO口的区别),它 的硬件结构决定着,读...